失落之剑韩服
- 角色扮演 更新
失落之剑韩服是一款动作RPG游戏,玩家们将在这里和性格各异的角色一同开启冒险的生活,在这里感受丰富有趣的全新冒险玩法,游戏的自由度超高,玩家们可以尽情的探索,手机各种的道具,感受全新的交互玩法,不断地培养新的角色,享受独特的丰富玩法,还有各种精美的CG内容,沉浸式感受全新的冒险故事,游戏内多种的战斗模式,体验角色带来的满足感和成就感。
失落之剑韩服游戏玩法
1. 属性关系- 《失剑》中各角色的『属性关系』如下
2.职业-失剑的职业是战士/射手/法师/奶妈
3. 站位-每个角色在战斗中都有指定的排名位置(前排/中排/后排)。各角色的排名信息可以通过『角色』或『队伍』查看
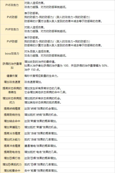
4. 战斗力主要统计信息
等级提升-通过冒险、商店购买经验书』来管理你的角色等级
等级继承-等级继承(经验值分配)仅适用于您拥有的角色中等级 1 或更高的角色
失落之剑韩服游戏特色
1. 游戏包含大量精彩的剧情内容,共25个情节章节,为玩家提供身临其境的游戏体验。
2. 游戏设计了许多与众不同的区域,每个区域都有自己独特的功能,为玩家提供了探索乐趣。
3. 每个角色都配备了独特的技能和成长路径。随着游戏的发展,角色之间的联系将不断加深。
4. 游戏中收集了大量的收藏品和道具,玩家需要使用策略来对付强大的敌人并解锁更多游戏内容。
失落之剑韩服游戏优势
1. IP适应
梦幻之星的全新冒险,改编自经典的大IP游戏,在这里提供了一个令人兴奋的战役式体验。
2. 字符出现
官方授权带来的精致精致的视觉风格,伴随着各种人物的出现,将让你体验最惊险、最愉快的冒险。
3. 怪物的挑战
挑战各种怪物和敌人,在这个持续的冒险旅程中获得更强大的战役力量,并享受游戏世界的美丽。
4. 全新的活动
在战斗中展示你的力量,明智地使用策略,并使用常见的技术和武器来击败强大的敌人。
失落之剑韩服游戏点评
卡通渲染画质精美,美少女角色立绘细腻,搭配顶级声优配音,沉浸感拉满,组合成超强的阵容,在这里和对手展开激烈的对抗,游戏内的视听体验非常顶级,还有精美的插画,游戏的玩法深度十足,战斗和养成玩法创意十足。
失落之剑游戏评价
v1.431.1版本
优化游戏体验
更新于 2025-12-20 12:04:17
- 角色扮演
角色扮演专题中为玩家整理出众多东西方不同主题的角色扮演手游,在游戏中玩家将成为勇者,在各个异世界中穿梭,玩家需要完成NPC发布的任务,才可以进入后续的剧情内容,通过不断的探索,玩家将能够获得更多有意思的内容,能够为玩家带来沉浸式的游玩体验。
-
- 噬血代码2怎么开启二周目
- 噬血代码2怎么开启二周目2026-01-31 13:53:21
-
- 噬血代码2捏脸数据女 性感御姐可爱萌妹存档导入
- 噬血代码2捏脸数据女 性感御姐可爱萌妹存档导入2026-01-31 13:53:19
-
- 原神瑶瑶海灯节皮肤获取方法
- 原神瑶瑶海灯节皮肤获取方法2026-01-31 13:53:18
-
- 金铲铲之战s16五德玛西亚卡莎阵容玩法教学
- 金铲铲之战s16五德玛西亚卡莎阵容玩法教学2026-01-31 13:53:16
-
- 鸣潮漂泊者星火永明皮肤获取方法
- 鸣潮漂泊者星火永明皮肤获取方法2026-01-31 13:53:14
-
- 明日方舟终末地蚀像寻遗玩法介绍
- 明日方舟终末地蚀像寻遗玩法介绍2026-01-31 13:53:13
-
- 金铲铲之战S16主宰大卑安蓓萨阵容玩法教学
- 金铲铲之战S16主宰大卑安蓓萨阵容玩法教学2026-01-31 13:53:11
-
- 心动小镇冰雪季食谱与动物攻略
- 心动小镇冰雪季食谱与动物攻略2026-01-31 13:53:09




